Archer Data Retention Manager Tool & Utility

With the Archer Data Retention Manager in place, administrators can run scheduled archival jobs without manual effort. Each job uses the selected Archer report to decide what should be archived, allowing full control and flexibility.

Archer Exchange: With the Archer Exchange, the Archer team and our trusted partners have created a broad selection of supplemental, value-added offerings to help you get your unique risk management program on the right path, right from the start. You can leverage the Archer Exchange offerings to expand the use of Archer solutions into new business processes and address specific industry, geographic, regulatory, or technical requirements. The Archer Exchange features a fast and agile development cycle, enabling quick delivery of new and updated offerings for trending issues and connections to innovative technologies.

Release Notes

Release Date 

Release Version 

Notes 

November 2025

2024.11

Initial release 

Overview

Often organizations need to manage old data in Archer that has passed the client’s retention period. Since Archer does not provide a built-in archival feature, administrators must manually find, export, and remove outdated records, which is time-consuming and increases storage usage.

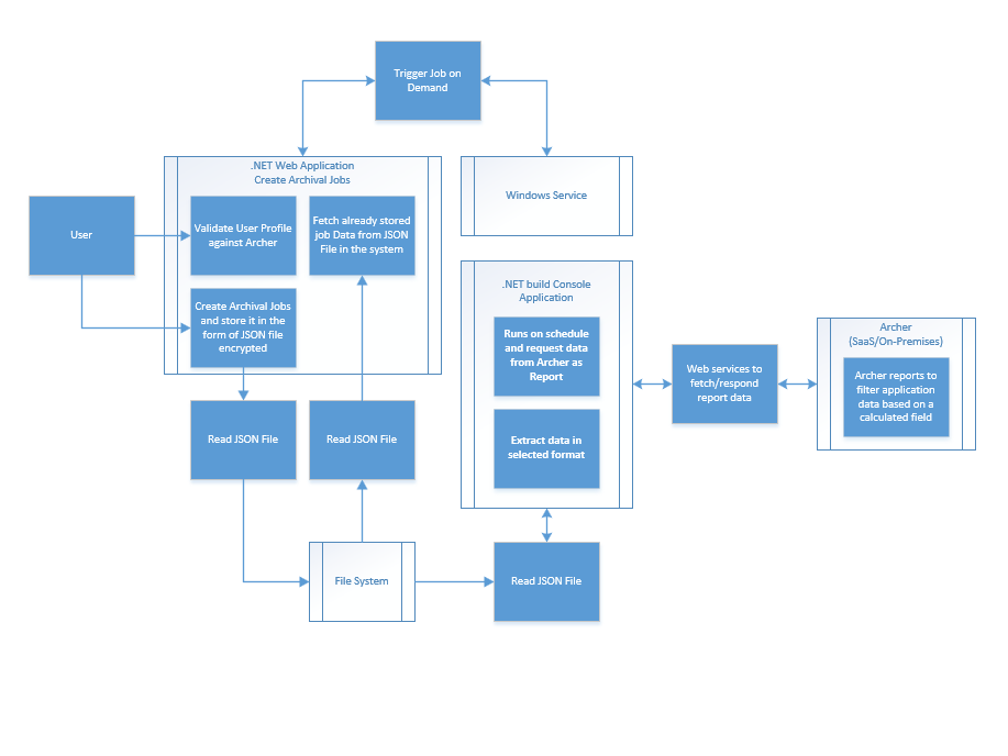
The Archer Data Retention Manager Tool & Utility was created to simplify this process. This offering consists of a web application and a window service built on .NET, that uses an Archer report—created by the admin—to identify which records need to be archived. The user simply creates the report in Archer with the required filters and then sets up a job in the tool using that report. The tool then exports the data and attachments and removes those old records from Archer, helping keep the environment clean and efficient.

The tool includes configuration to define authentication details, job settings, and retention-related parameters.

Key features and benefits

Key benefits

With the Archer Data Retention Tool & Utility, you can:

  • Export records and attachments in a consistent format

  • Automatically delete outdated records after successful export

  • Schedule archival jobs aligned with retention policies

  • Configure authentication and retention parameters

  • Manage access control via Archer Groups

Benefits:

  • Time Savings: Automates archival tasks, eliminating manual effort

  • Storage Optimization: Reduces storage consumption and improves system performance

  • Compliance Support: Helps enforce retention policies consistently

  • Flexibility & Control: Administrators choose which reports and applications to target

  • Security: Restricts tool access using Archer Groups

  • Reliability: Ensures accurate and complete data export before deletion

Prerequisites (system requirements)

Components

Prerequisites

Archer Solution Area(s)

All

Archer Use Case(s)

This offering does not require any prerequisite use cases.

Archer Application(s)

This offering does not require any prerequisite applications.

Uses Custom Objects

No

Requires Archer On-Demand Application (ODA) License

This offering does NOT require any Archer On-Demand Application (ODA) licenses

Archer requirements

Archer Platform Release 2024.11 and later

Supported Archer Environments

  • On-Premises

  • Archer SaaS

 

Please note: Archer SaaS clients can leverage this offering but cannot install the offering in the Archer SaaS environment.  The offering must be installed on a client owned and managed server that can communicate with the Archer instance.

Supporting Software

IIS 10 / .NET 4.7.2 / .Net Core Hosting Bundle/ IIS 6 Management Compatibility should be enabled for installation

Architecture diagram

Note: Archer SaaS clients can leverage this offering but cannot install the offering in the Archer SaaS environment.  The offering must be installed on a client owned and managed server that can communicate with the Archer instance.

Installing Archer Data Retention Tool & Utility

For the utility to function successfully, the server responsible for hosting the utility must have the required access to communicate with Archer instance.

Security Considerations

The information in this publication is provided “as is”. Archer makes no representations or warranties of any kind with respect to the information in this publication and specifically disclaims implied warranties of merchantability or fitness for a particular purpose. Client is solely responsible for ensuring that the installation of the application is performed in a secure manner. Archer recommends clients perform a full security evaluation prior to implementation.

Run through the installation wizard

Complete the following tasks to install the offering.

Task 1: Install Data Retention Tool (UI)

  1. Launch Data_Retention_Setup.msi as Administrator, or, use Command Prompt: msiexec /i "<File path>/Data_Retention_Setup.msi".

  2. Agree to the license terms.

  3. Configure settings by selecting Site, Application Pool, and enter a Virtual Directory Name.

  4. Click Next to install, then Close when finished.

  5. Open IIS to confirm the application under the selected Application Pool. Copy the URL for later use.

Task 2: Install Data Retention Service

  1. Double click Data_Retention_Service_SetUp .msi.

  2. Agree to the license terms.

  3. Choose location by selecting a local folder (e.g., C:\Data_Retention_Service) and installation type.
    Service account must have write permissions; UNC paths are not supported.

  4. Provide the copied UI URL and the API port number for communication to allow the Windows service to communicate with the UI.

  5. Click Next to install, then Close.

  6. Confirm the service is listed in Windows Services.

Task 3: Configure appsetting.json

  1. Navigate to C:\inetpub\wwwroot\Data_Retention_Tool\appsettings.json.

  2. Update:

    • ServicePort: Use the same API port number configured during the service installation.

    • TargetGroups: Specify an Archer group for access control (leave empty for no restriction).

Using the Archer Data Retention Manager

Step 1: Create a report in Archer

Build a report in Archer including all fields required for export, including attachments if needed.
Note: Only fields included in the report will be exported.

Step 2: Launch the Archer Data Retention Manager Tool & Utility

  1. Open IIS and launch the tool.

  2. Log in using Archer credentials.

Note: If TargetGroups are configured, the user must belong to the specified group and have access to the report used for the job.

  1. After login, the Automation Settings page displays two options:

  • Archival Jobs

  • Credentials

Step 3: Add credentials

Add credentials that have access to the report.

Note: Note: Credentials are encrypted and used by the Windows Service to fetch Archer report data

Step 4: Create archival jobs

Configure the following properties:

Property

Description

Application

Archer application where the report exists.

Report Name

Report to export.

Status

Active or Inactive (only active jobs run).

File Type

Export format: PDF, CSV, or Excel.

Archival Job Type

Export only OR Export and Delete.

Export File Path and Location

Local path for exported files (must exist on the service host).

Credential

Select the credential required to run the job.
Note: Only credentials added through the tool can be selected.

Occurrence

Optional schedule; leave blank to run once.

Note: Note: The service calculates the next run time based on the selected occurrence and executes the job automatically.

Log paths

  • Service Logs: Stored in the service installation folder.

  • UI Logs: Stored at C:\inetpub\wwwroot\Data_Retention_Tool.

Troubleshooting tips

Data Retention UI installer ends in error

The Data Retention Tool (UI) installer ends with the error: "The installer was interrupted before Data_Retention could be installed. You need to restart the installer to try again"

Resolution

Step 1: Generate Installation Log

  1. Open Command Prompt as Administrator.

  2. Navigate to the installer folder:
    cd <installer location>

  3. Run the command:

    msiexec /i "Data_Retention_Setup.msi" /l*v "install.log"

  1. Review install.log for the following errors:

    MSI (c) (CC:94) [09:09:38:068]: Note: 1: 2235 2:  3: ExtendedType 4: SELECT `Action`,`Type`,`Source`,`Target`, NULL, `ExtendedType` FROM `CustomAction` WHERE `Action` = 'WEBCA_SetTARGETSITE'

    MSI (c) (CC:00) [09:09:38:074]: Invoking remote custom action. DLL: C:\Users\ADMINI~1.ALL\AppData\Local\Temp\2\MSIBDEF.tmp, Entrypoint: SetTARGETSITE

    INFO: [06/26/2024 09:09:38:079] [SetTARGETSITE]: Custom Action is starting...

    INFO: [06/26/2024 09:09:38:080] [SetTARGETSITE]: CoInitializeEx - COM initialization Apartment Threaded...

    ERROR: [06/26/2024 09:09:38:082] [SetTARGETSITE]: FAILED: -2147221164

    ERROR: [06/26/2024 09:09:38:083] [SetTARGETSITE]: Custom Action failed with code: '340'

    INFO: [06/26/2024 09:09:38:084] [SetTARGETSITE]: Custom Action completed with return code: '340'

    CustomAction WEBCA_SetTARGETSITE returned actual error code 1603 (note this may not be 100% accurate if translation happened inside sandbox)

    Action ended 9:09:38: WEBCA_SetTARGETSITE. Return value 3.

    If this error is encountered then IIS6 Metabase needs to be Installed.

Step 2: Enable IIS Components

  1. Open Server Manager → Add Roles and Features.

  2. Select Role-based installation, then choose the server.

  3. Under Roles, enable:
    Web Server (IIS) → Management Tools → IIS 6 Management Compatibility → IIS 6 Metabase Compatibility
    (Ensure both checkboxes are selected.)

  4. Click Install.

  5. After installation completes, rerun the Data Retention Tool installer.

IIS configuration

Under Server Manager →  Add Roles and features →  Web Management Tools (IIS), enable:

  • IIS 6 Management Compatibility

    • IIS Metabase and IIS 6 configuration compatibility

  • IIS Management Console

Under World Wide Web Services (IIS), enable:

  • Application Development Features

    • .NET Extensibility 3.5

    • .NET Extensibility 4.8

    • ASP.NET 3.5

    • ASP.NET 4.8

    • ISAPI Extensions

    • ISAPI Filters

  • Common HTTP Features

  • Default Document

  • Directory Browsing

  • HTTP Errors

  • Static Content

  • Health and Diagnostics

  • HTTP Logging

  • Performance Features

  • Static Content Compression

  • Security

  • Request Filtering

.NET configuration

Download the .Net Core Hosting Bundle 8 and under .NET Framework 4.8 Advanced Services, enable:

  • ASP.NET 4.8

  • WCF Services

    • TCP Port Sharing

Certification environment

Date Tested: November 2025

Product Name

Version Information

Operating System

Archer On-Premises

2024.11

Windows

Archer SaaS

2025.08

Windows