DDE Rules Sessions
A rules session is a single, uninterrupted pass of evaluating rules in a specified order and executing linked actions for rules that are true. The rule and its corresponding actions are processed at different times during the Record Edit and Record Save processes depending on the type of action being invoked. It is important to understand how DDEs are processed when adding, updating, or saving a record.
On this page
Process flow rules
The following rules apply to the process flow:
- Off-layout and private fields to which the user does not have field permissions:
- Can be used as a rule condition to evaluate.
- Cannot be directly set.
Note: Off-layout refers to the fields that are available for selection but are not included in a section layout.
- Calculated values are always evaluated after executing Save or Apply.
- System fields can be used as rule conditions. The First Published Date and Last Updated Date fields are not available until after the record is saved.
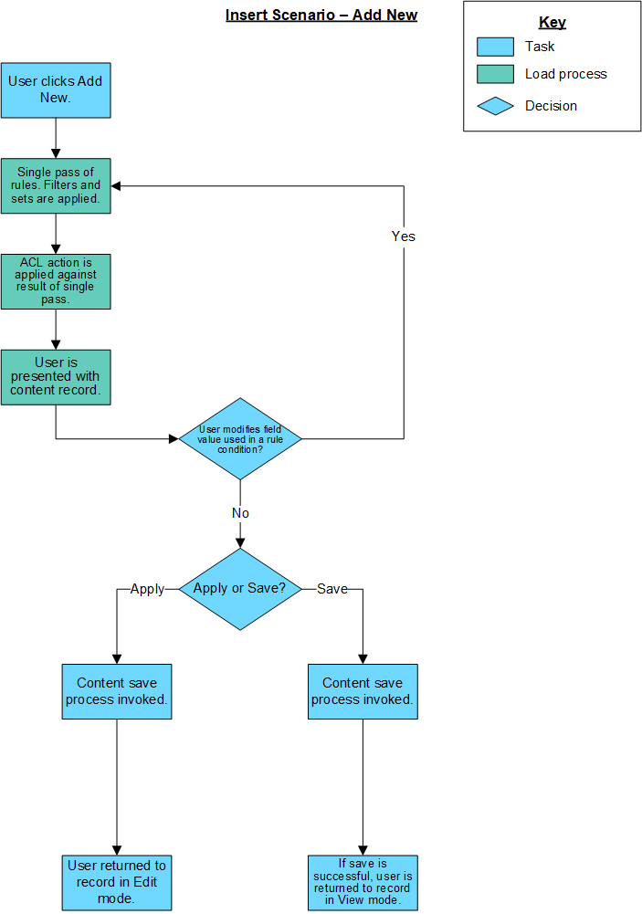
Insert scenario - add new
When new content is loaded (Insert Scenario), a SINGLE pass of rules with SETS (Set Date and Set Values List Selection) and FILTER (Filter Values List Items) actions occurs. Conditional layout is processed against the result of the SINGLE pass.
Example: Add new process flow
Download the source file of the diagram here: Platform - Insert Scenario - Add New Diagram
Note:
- During the load process, all valid rules are evaluated. For any rule that evaluates to true, the filter or set action of the rule is applied (subject to set and filter conflict handling).
- Because filter and set actions can potentially change content values, the ACL action must be evaluated against the "latest" state of the content.
- A user modification triggers a SINGLE pass of rules with SETS (Set Date or Set Values List Selection) and FILTER (Filter Values List Items) actions. SET actions are applied only when the user modified field is contained in a condition of the rule.
- If the user modifies at least 1 field value that is used in a condition of a rule, the load process is repeated. The SET actions are applied only if the field the user modified is contained in a condition of the rule.
Update scenario - edit
When content is loaded (Update Scenario), a SINGLE pass of rules with FILTER (Filter Values List Items) actions occurs. Conditional layout is processed against the result of the SINGLE pass.
The following figure shows the Update Scenario – Edit process flow.
Download the source file of the diagram here: Platform - Update Scenario - Edit Diagram
Note:
- During the load process, filter actions are applied (subject to conflict handling).
- Because filter and set actions can potentially change content values, the ACL action must be evaluated against the "latest" state of the content.
- A user modification triggers a SINGLE pass of rules with SETS (Set Date or Set Values List Selection) and FILTER (Filter Values List Items) actions. SET actions are applied only when the user modified field is contained in a condition of the rule.
- If the user modifies at least 1 field value that is used in a condition of a rule, the load process is repeated. The SET actions are applied only if the field the user modified is contained in a condition of the rule.
